农交链溯源存证
挂牌
报名
竞拍
合同签订
交易鉴证
五大连池市农村产权交易平台
五大连池市兴隆大街北、环城东路西处特别提示
资质:需竞买方注册并登录后才能进行报名竞价。
保证金:为保证交易正常进行,竞买方需在报名截止时间前,一次性缴纳交易保证金,逾期未足额缴纳交易保证金的企业所提交的报价视为无效,缴纳方式为线下缴纳。
保证金交款账户信息
开户行:黑龙江五大连池农村商业银行股份有限公司
银行卡号:699990122000023139
账户名称:五大连池市中流农业社会化服务有限公司
竞价规则
1、参与竞价的客户必须提前预约并缴纳保证金,取得报价资格后才能进行报价,价格不低于公布的底价
2、本次竞价的标的不可拆分,参入竞价的标的必须为全部标的。
3、竞买方可以按报价原则多次报价,系统采集最高报价为有效报价。
4、本次竞价方式为: 阶梯竞价 ,每次加价幅度为最小变动单位(50.0元)的整倍数。
5、本次竞价持续时间为 1时0分0秒。
6、本次竞价结束前可查看其他客户报价。
7、成交价按照“时间优先,价格优先”的原则确定。报价最高者中标,若出现相同报价者,系统将按报价时间先后排序,先报价者中标
8、中标者需在3个工作日内完成中标订单的支付,因客户自身原因造成的订单超时罚没竞价保证金。
9、对于未中标者的客户,农村产权交易中心会在竞拍结束后7个工作日内将保证金按原路退还。
保证金不退还规则
1、违反相关规则,扰乱市场秩序的客户
2、竞价成功后放弃付款的客户。
3、未按规定时间完成订单结算的客户。
4、哄抬价格,牟取暴利等行为。
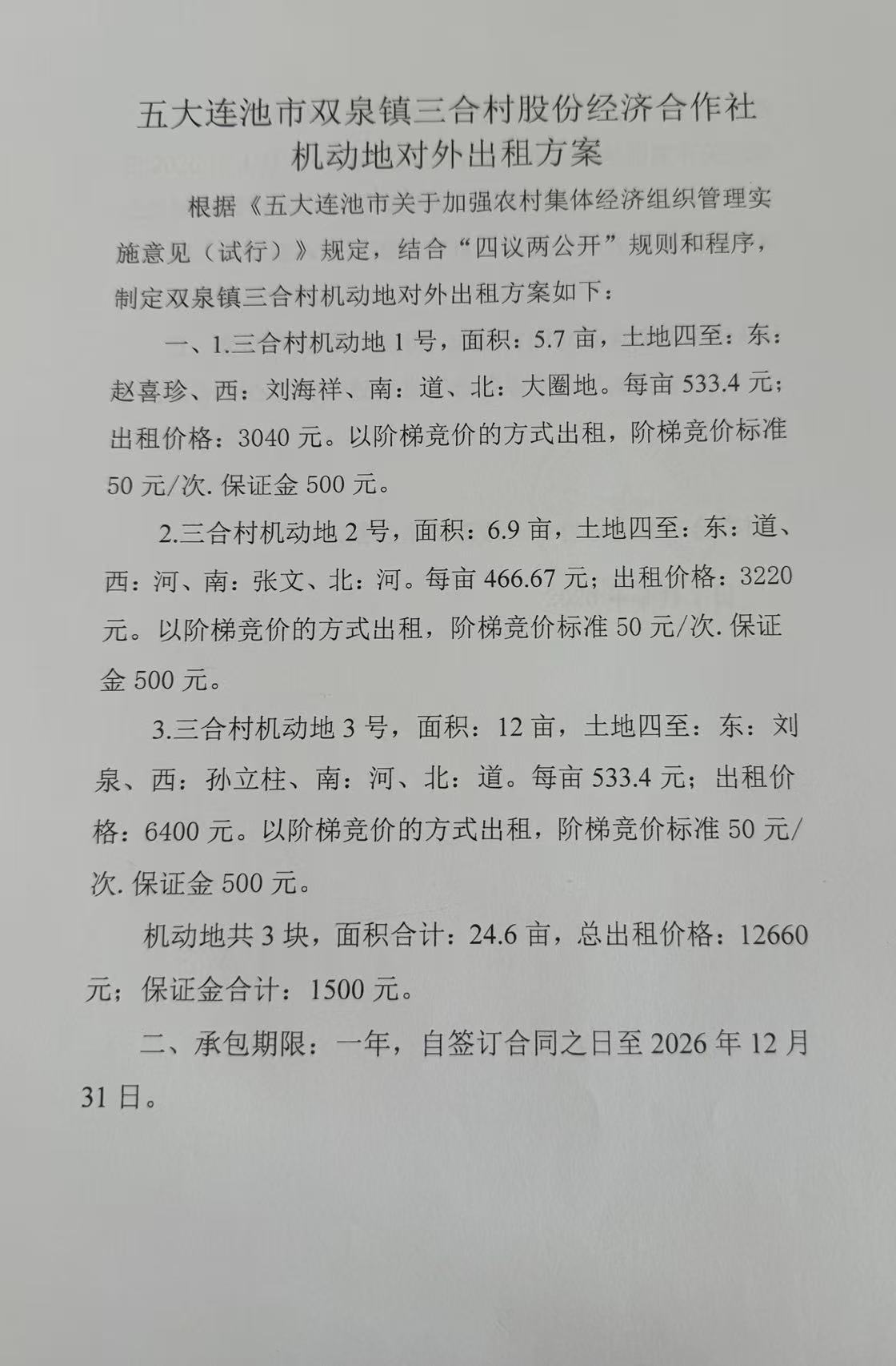
一、1.三合村机动地1号,面积:5.7亩,土地四至:东:赵喜珍、西:刘海祥、南:道、北:大圈地。每亩533.4元;出租价格:3040元。以阶梯竞价的方式出租,阶梯竞价标准50元/次.保证金500元。 2.三合村机动地2号,面积:6.9亩,土地四至:东:道、西:河、南:张文、北:河。每亩466.67元;出租价格:3220元。以阶梯竞价的方式出租,阶梯竞价标准50元/次.保证金500元。 3.三合村机动地3号,面积:12亩,土地四至:东:刘泉、西:孙立柱、南:河、北:道。每亩533.4元;出租价格:6400元。以阶梯竞价的方式出租,阶梯竞价标准50元/次.保证金500元。 机动地共3块,面积合计:24.6亩,总出租价格:12660元;保证金合计:1500元。 二、承包期限:一年,自签订合同之日至2026年12月31日。 三、承包要求:同等条件下原种植者优先承包。承包费在2026年4月20日前交清。经营方式应满足国家有关法律法规和政策要求,不得改变农业用地用途。 四、全部进入五大连池市农业社会化服务中心农村产权交易平台进行交易。 五、竞价方式:平台竞价,成交时间以五大连池市农业社会化服务中心农村产权交易平台发布竞价时间为准。 项目联系人:刘先生 联系方式:0456-6338668